Subsidies
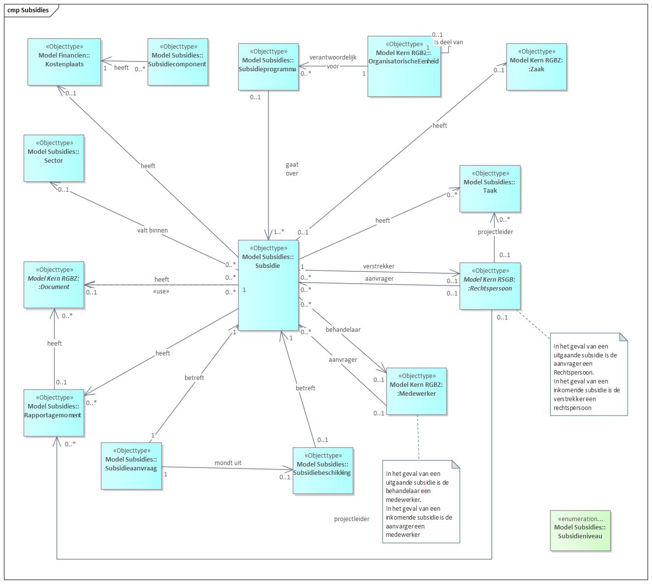
In het gegevensmodel voor subsidies staat ‘Subsidie’ centraal. Hiermee wordt een van een ingaande of uitgaande subsidie afgebeeld. Bij een ‘Subsidie’ is altijd een ‘Subsidieaanvraag’ en er kan een ‘Subsidiebeschikking’ aan gekoppeld zijn. Afhankelijk of het een inkomende of een uitgaande ‘Subsidie’ is een ‘Medewerker’ (van de Gemeente) aanvrager of behandelaar (via de relaties). Ook afhankelijk of het een Inkomende of uitgaande ‘Subsidie’ is een (extern) ‘Rechtspersoon’ aanvrager of verstrekker. Als aanvrager kan het een natuurlijk persoon zijn of een niet-natuurlijk persoon. Een verstrekker kan een willekeurige subsidieverstrekkende partij zijn.
Op basis van een ‘Subsidie’ kunnen er meerdere voorschotten ontvangen/betaald worden, en kunnen er meerdere taken bij een ‘Medewerker’ van de gemeente liggen. Ook kunnen er meerdere rapportagemomenten aan een subsidie zijn gekoppeld.
Een ‘Subsidie’ kan binnen een ‘Subsidieproject’ vallen, waarbinnen de doelstelling van dat programma is vastgelegd. Een ‘Subsidieproject’ valt binnen een ‘Subsidieprogramma’ dat is gekoppeld aan een ‘Kostenplaats’ en een ‘Organisatorische Eenheid’ (Afdeling). Subsidies vallen binnen een bepaalde ‘Sector’. Een subsidiedossier kan onder meerdere begrotingsposten hebben. Een begrotingspost heeft meerdere subsidiedossiers eronder hangen. ‘Component’ stelt ons in staat een subsidie in componenten over meerdere kostenplaatsen te verdelen.
