Aan de slag, een uitbreiding maken op het GGM
In dit onderdeel wordt met voorbeelden getoond hoe je uitbreidingen aan het GGM kunt maken. Om te illustreren hoe je de uitbreiding moet aanpakken wordt gewerkt met het voorbeeld Deelmodel Begraafplaats.
Voorbeeldcasus: Deelmodel Begraafplaats
Als voorbeeld wordt het (vereenvoudigde) deelmodel Begraafplaats gebruikt. Dit deelmodel richt zich op de kernbegrippen die in vrijwel elke gemeentelijke context voorkomen. Een begraafplaats omvat meerdere graven, die ieder gekoppeld zijn aan een of meer overledenen. Rondom deze kern zijn verschillende actoren en objecten relevant. Zo speelt de begrafenisondernemer een rol bij het aanvragen en organiseren van de uitvaart. Daarnaast zijn er vaak aanvullende entiteiten nodig, zoals:
Nabestaande– de contactpersoon of rechthebbende die verantwoordelijk is voor het graf en de administratie.Grafrecht– de juridische relatie tussen een rechthebbende en een graf, inclusief looptijd en voorwaarden.Begraafplaatsbeheerder– de gemeentelijke of particuliere organisatie die het onderhoud en de administratie van de begraafplaats verzorgt.
Met dit vereenvoudigde model wordt duidelijk hoe verschillende objecttypen en relaties in een praktijkcasus kunnen worden gemodelleerd en op het GGM aangesloten.
Begraafplaats Modelleren
Onder modelleren wordt verstaan het aanpassen van een bestaand model of het realiseren van een nieuw deelmodel.
Model Begraafplaats Correct
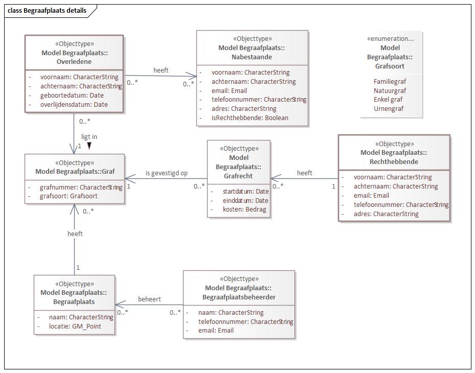
Het model is op hoofdlijnen in de volgende afbeelding uitgewerkt. Je ziet dat Objecttypes ook als Objecttype zijn aangeduid en dat ze gezamenlijk onderdeel uitmaken van Model Begraafplaats.
In onderstaande diagram zijn ook de details van het ontwerp weergegeven.
Je ziet in het model de volgende (correcte) invulling:
- Alle objecttypen hebben attributen
- De datatypes van de attributen zijn ondersteunde datatypes, als het primitieven betreft staan ze in de lijst ondersteunde primitieve datatypes
- De Enumeratie
Grafsoortbestaat uit een lijst met meer dan één waarde - Alle Objecttypen en Enumeraties zijn voorzien van een definitie (zie onderstaande afbeelding)
Veel gemaakte fouten
Bij het aanbieden van deelmodellen aan het GGM is er een aantal fouten dat veel wordt gemaakt. Deze zijn in onderstaande figuur weergegeven.
het betreft de volgende fouten:
- Er is een ID opgenomen: technische sleutels passen niet in een conceptueel model. Alleen sleutelgegevens met een functionele betekenis worden in een model opgenomen, zoals BSN
- Enum() is een datatype dat niet wordt ondersteund. Hier wordt een enumeratie mee bedoeld, maar neem dan de verwijzing naar deze enumeratie op
- locatie heeft geen datatype, deze is verplicht
- Het Objecttype
Begraafplaatsbeheerderheeft geen attributen, deze is verplicht - De enumeratie
Grafsoortheeft geen waardenlijst
Een model koppelen aan het GGM
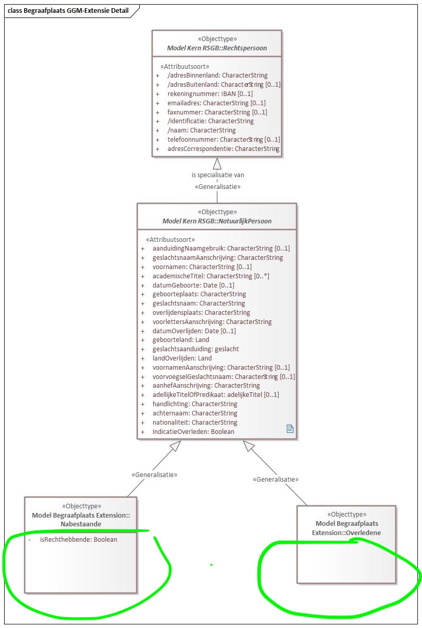
Speciale aandacht vraagt het ontwikkelen van een informatiemodel dat koppelbaar is aan het bestaande GGM. Sommige deelmodellen worden immers buiten het GGM ontwikkeld, waarna ze aan het GGM gekoppeld worden. Hiervoor is het belangrijk dat duidelijk is welke objecttypen uit het GGM gebruikt worden binnen het nieuw te ontwikkelen model. Daarnaast hebben alle relaties kardinaliteit, een label en een richting voor de leesbaarheid.
In onderstaande figuur is getoond hoe een aantal objecttypen kunnen worden afgeleid van objecttypen uit het GGM. Op deze manier wordt de verbinding met het GGM geregeld. In het voorbeeld worden afgeleiden gemaakt van NatuurlijkPersoon, NietNatuurlijkPersoon en Nummeraanduiding voor het adres.
Je kunt de delen van het GGM die je wilt gebruiken te importeren, en vervolgens de verbindingen leggen.
Voordeel van het maken van een extensie in de vorm van een generalisatie is dat je de attributen uit de 'parent'-klasse overerft. Deze attributen hoef je dan niet meer zelf te definiëren. Dit mechanisme is uitgewerkt voort de overervingen van Natuurlijkpersoon in onderstaande diagram. Je ziet dat een aantal attributen niet meer in de Objecttypen zelf staat, maar wordt overerfd.





