Ga naar inhoud

Bouwen en wonen

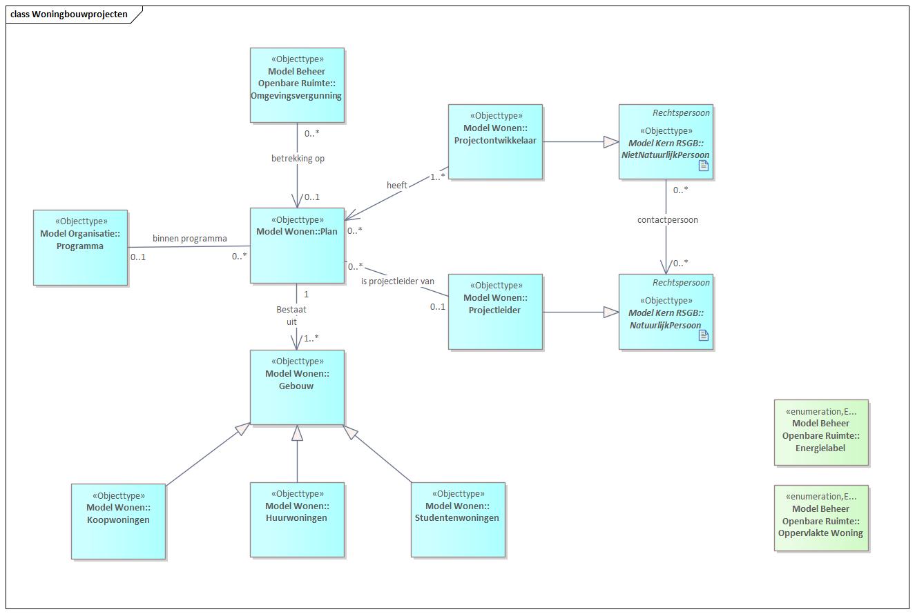
In onderstaande figuur zijn de zijn de gegevens te zien die worden bijgehouden over Bouwen en wonen.

Model Bouwen en wonen