Erfgoed Generieke Objecttypes
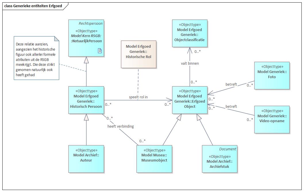
Generieke gegevensmodel Erfgoed In de volgende figuur 6 is de relatie van de objecttypen van het Prinsenhof te zien in relatie tot de generieke Erfgoed gegevensdefinities. Een ‘Museumobject’ is een ‘Erfgoedobject’ en op deze manier zijn foto’s en video’s gekoppeld aan het ‘Museumobject’. Ook is te zien hoe historische personen gekoppeld zijn aan erfgoedobjecten. Bovendien zijn historische personen afgeleid van het objecttype ‘Natuurlijk Persoon’, en krijgen zo attributen als naam, geboortedatum, sterfdatum en geslacht.
