Inkoop
Voor de leesbaarheid zijn de gegevensdefinities weergegeven in drie diagrammen. Dit in het verlengde van de manier waarop de diensten van Inkoop aan de gemeente worden aangeboden, via drie formulieren:
- Inhuur Personeel
- Verlengen Personeel
- Inkoop Overige (geen personeel)
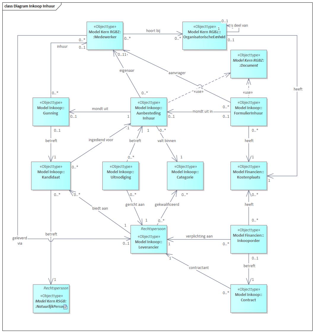
Centraal bij de inhuur van personeel staat de ‘Aanbesteding inhuur’. Deze start in veel gevallen met ‘Formulier Inhuur’. Aan het ‘Formulier Inhuur’ is een ‘Document’ gekoppeld, en het heeft een ‘Kostenplaats’. Een ‘Aanbesteding inhuur’ valt binnen een bepaalde ‘Categorie’ (bijvoorbeeld ‘DAS Categorie / ICT Informatievoorziening’). De leveranciers die zich hebben gekwalificeerd voor deze ‘Categorie’ krijgen een ‘Uitnodiging’ om zich in te schrijven. Deze kunnen ze accepteren of weigeren (of niet reageren). Als de reageren dan doen ze dat met een ‘Kandidaat’, waaraan een ‘Natuurlijk Persoon’ is gekoppeld. In de selectieprocedure kan men een ‘Kandidaat’ kiezen door een ‘Gunning’. Op basis van deze ‘Gunning’ wordt de ‘Kandidaat’ voor een periode een ‘Medewerker’, bij een bepaald ‘Organisatorische Eenheid’. Na gunning wordt er een ‘Inkooporder’ en een ‘Contract’ aangemaakt.
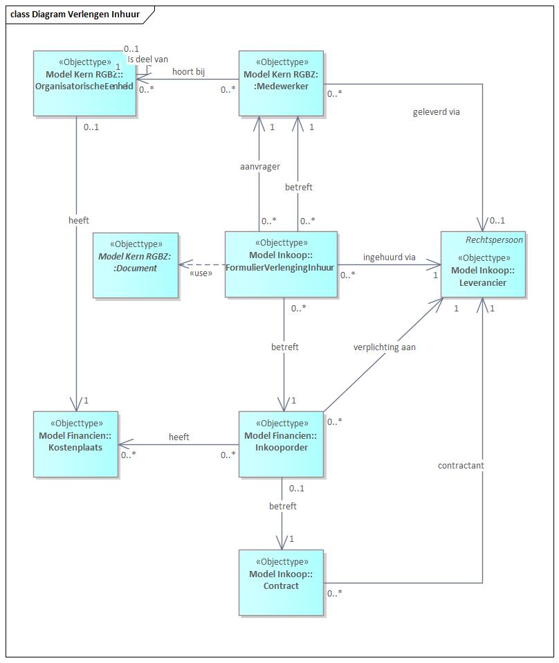
Bij het verlengen van inhuur is er al een ‘Inkooporder’ en een ‘Contract’ met een ‘Leverancier’. De aanvrager vult het ‘Formulier Verlengen Inhuur’ in. Hierna wordt de contractinformatie aangepast. Zie hiervoor het volgende figuur.
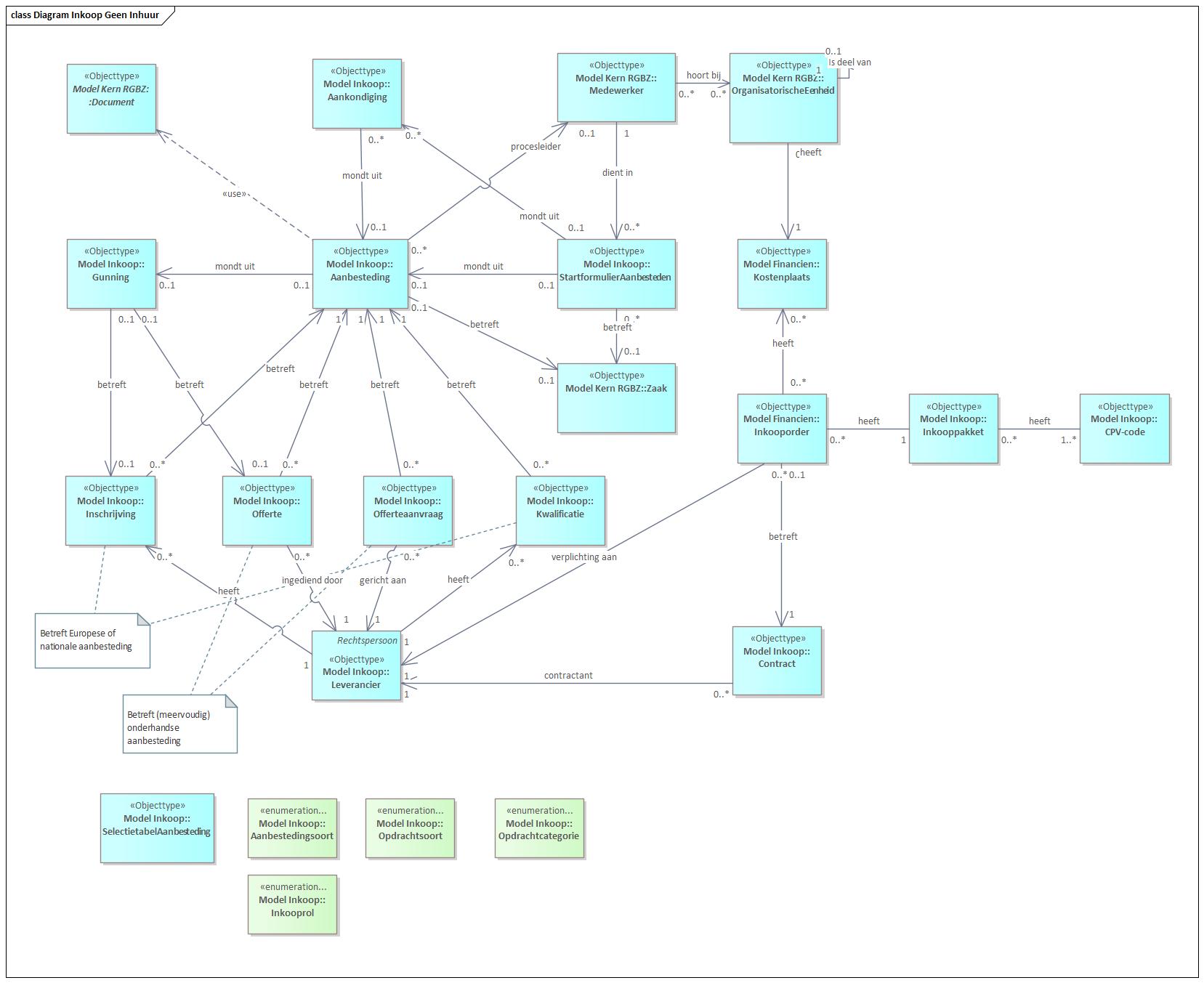
Alle overige enkelvoudige en meervoudige onderhandse aanbestedingen, en nationale en Europese aanbestedingen starten met het formulier ‘Startformulier Aanbesteden’. In het geval van onderhandse aanbestedingen wordt een ‘Zaak’ aangemaakt waar alle documenten aan gekoppeld worden (relatie met ‘Document’ hier niet zichtbaar). Het ‘Startformulier Aanbesteden’ kan uitmonden in een ‘Aanbesteding’, waarvoor in het geval van een onderhandse aanbesteding ‘Offerte-uitvragen’ worden gedaan bij ‘Leveranciers’. Deze reageren hierop met een ‘Offerte’, en op basis van de ingediende ‘Offertes’ volgt een ‘Gunning’. In het geval van een nationale of Europese aanbesteding kan eerste een ‘Aankondiging’ worden gepubliceerd. Daarnaast kunnen in het geval van een niet-openbare aanbesteding ‘Leveranciers’ zich kwalificeren en een ‘Kwalificatie’ krijgen. ‘Leveranciers’ schrijven zich in op de ‘Aanbesteding’ via een ‘Inschrijving’. Na het doorlopen van wordt de ‘Aanbesteding’ gegund via een ‘Gunning’ aan een van de inschrijvers. Net als bij de inhuur van personeel wordt er na gunning een ‘Inkooporder’ voor de ‘Leverancier’ en het gegunde aangemaakt, en een ‘Contract’ met de ‘Leverancier’ afgesloten. Gedurende de ‘Aanbesteding’ is een van de ‘Medewerkers’ procesleider.
In het geval van kleine aanbestedingen wordt het traject van aanbesteden vaak niet gelopen. Wel worden er dan een ‘Inkooporder’ aangemaakt en een ‘contract’ afgesloten.


